Hier noch der verspätete Baubericht zum LED Würfel.
Man braucht einen NE555, einen Dekadenzähler 4017, eine Lochrasterplatine, LEDs und Widerstände.
Der 555 liefert dabei einen Takt an den Dekadenzähler, der pro Flanke einen Ausgang weiter schaltet. An jedem Ausgang wird eine Zahl via Dioden „codiert“. Mittels eines Kondensators wird die Nachlaufzeit realisiert, sodass man im Betrieb die kommende Zahl nicht zu sehr raten kann.
Schaltpläne:
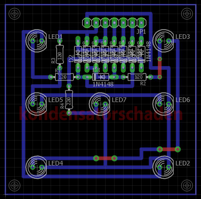
Layout auf Lochraster:
Und unten in den Downloads gibt es die Vorlagen zum Ausdrucken.
Wie ihr euch eine solche Platine selber ätzen kommt, folgt dann als Video in Kürze. Viel Spaß beim Nachbauen! 🙂





Welche Widerstände und dioden verwendest du? Ps, du machst echt geile Videos
Steht im Schaltplan
Danke^^ hab ich zwei Minuten später auch gemerk
dort sieht man es aber nicht genau, da es durch andere Aufzeichnungen verdeckt wird
Welche Maße hat die Platine
Einfach auf DIN a4 ausdrucken, dann passt das 1:1 auf eine normal plantine, rechne mal ca 6 auf 6 cm pro einzelne plantine
Wie verbindet man die 2 Platinen?
Mit Stiftleisten. Bei der unteren Platine auf der Oberseite aufgelötet, bei der oberen Platine „ganz normal“. Zusammenstecken und fertig. 🙂
ganz hervoragend erklärt und dargestellt!!!!
<Ich weiß nicht ob das jetzt eine dumme frage ist, aber was für eine Batterie hast du da benutzt?
Würde mich auch interessieren. Wieviel Spannung muss die Batterie dafür haben?
Das ist cmos, also wird ein 9v Block super funktionieren.
Obwohl wenn ich die 220ohm vorwiederstand da sehe, vermute ich mal das es 4,5volt sind. Also 3 aa batterien.
Exact
Hallo kleine Anmerkung,
du hast im Schaltplan die Spannungsversorgung am
Schaltkreis 4017N vergessen.
Ps: Gute Videos weiter so!
Hallo
Ich habe diese Schaltung aufgebaut
nun ist das Problem wen ich das mit 9V betreibe
dan leuchten alleLed genug hell
aber ich kann nicht mehr Würfeln es leuchten immer
alle 6Led schraube ich auf 5 6 7 V geht der Würfel aber die Led sind zu Dunkel
oder leuchten gar nicht und das beim Tastendruck alle Led blinken müssten geht auch nicht Wo kann der Fehler sein habe alle beschriebenen Teile benützt
Welche Bauteile hast du alles verwendet im Plan ist vieles überschrieben?
Im eigentlichen Schaltplan ist doch nichts überschrieben?
Hallo,
bei mir hat die Schaltung so nicht funktioniert. Der NE555 kam so nicht zum Takten weil der Reset Pin (4) auch bei gedrückter Taste zu wenig Spannung bekommt. Durch den Austausch Von R7 auf 4K7 (anstatt 1 K) funktioniert die Schaltung problemlos und der Reset bekommt auch mehr Spannung, so daß der 555 dann taktet.